×
Close
Sign Up
Login
Home
Library S
Library D
Events & Partner
WeMed
MDLA Events Platform
Events
Media Partners
Educational Partner
User Tools
FAQ/USER GUIDE
Language
English
中文/ Chinese
French
Português
Español
Arabic
Russian
Contact Us
×
Close
mdla_1
mdla_2
mdla_3
mdla_4
mdla_5
mdla_6
Categories
Cell Biology
11205
Global Medical University
5183
Allergy
1797
Anatomy & Morphology
1557
Andrology
379
Anesthesia & Intensive Care
1283
Anesthesiology
5469
Audiology & Speech-Language Pathology
347
Behavioral Sciences
100
Biochemical Research Methods
7147
Biochemistry & Molecular Biology
29998
Biodiversity Conservation
345
Biology
8467
Biophysics
8235
Biotechnology & Applied Microbiology
8619
Cardiac & Cardiovascular Systems
31083
Cardiovascular & Respiratory Systems
1386
Cell & Tissue Engineering
697
Chemistry, Analytical
4295
Chemistry, Applied
10944
Chemistry, Medicinal
8741
Chemistry, Multidisciplinary
18552
Clinical Immunology & Infectious Disease
454
Clinical Medicine
8956
Clinical Neurology
16633
Clinical Psychology & Psychiatry
1312
Critical Care Medicine
3207
Dentistry, Oral Surgery & Medicine
13512
Dermatology
7470
Developmental Biology
6919
Ecology
645
Education, Scientific Disciplines
2077
Emergency Medicine
4091
Endocrinology, Metabolism & Nutrition
24501
Engineering, Biomedical
3763
Entomology
450
Environmental Medicine & Public Health
4726
Evolutionary Biology
268
Gastroenterology & Hepatology
12230
General & Internal Medicine
6967
Genetics & Heredity
15102
Geriatrics & Gerontology
5133
Gerontology
370
Health Care Sciences & Services
16193
Health Policy & Services
651
Hematology
5611
Immunology
24748
Infectious Diseases
13994
Integrative & Complementary Medicine
2935
Medical Ethics
1221
Medical Informatics
2273
Medical Laboratory Technology
419
Medicine, General & Internal
44275
Medicine, Legal
532
Medicine, Research & Experimental
17754
Microbiology
23301
Mycology
0
Nanoscience & Nanotechnology
5456
Neuroimaging
1396
Neurology
4550
Neurosciences
39753
Nursing
9717
Nutrition & Dietetics
7868
Obstetrics & Gynecology
8295
Oncology
52282
Ophthalmology
9732
Optics
4271
Orthopedics
11783
Orthopedics, Rehabilitation & Sports Medicine
1818
Otolaryngology
1592
Otorhinolaryngology
4868
Parasitology
1143
Pathology
5114
Pediatrics
21649
Peripheral Vascular Disease
4832
Pharmacology & Pharmacy
35352
Pharmacology/Toxicology
12106
Physiology
8893
Polymer Science
533
Primary Health Care
871
Psychiatry
19102
Psychology
5220
Psychology, Applied
112
Psychology, Biological
389
Psychology, Clinical
812
Psychology, Developmental
244
Psychology, Educational
169
Psychology, Experimental
166
Psychology, Mathematical
0
Psychology, Multidisciplinary
1688
Psychology, Psychoanalysis
30
Psychology, Social
119
Public Health & Health Care Science
2248
Public, Environmental & Occupational Health
27117
Quantum Science & Technology
0
Radiology, Nuclear Medicine & Imaging
12411
Radiology, Nuclear Medicine & Medical Imaging
8116
Rehabilitation
3057
Remote Sensing
0
Reproductive Biology
2863
Reproductive Medicine
1196
Research/Laboratory Medicine & Medical Technology
3974
Respiratory System
7430
Rheumatology
6056
Social Sciences, Biomedical
1203
Substance Abuse
2753
Surgery
33819
Toxicology
4443
Transplantation
948
Tropical Medicine
300
Urology & Nephrology
13035
Veterinary Sciences
35
Virology
2505
Zoology
0
Channels
INFLAMMATION RESEARCH
360
BIOLOGY OF THE CELL
16
CELL COMMUNICATION AND SIGNALING
491
CELL PROLIFERATION
93
CELL RESEARCH
375
CELLS
3627
CELLULAR IMMUNOLOGY
277
COLD SPRING HARBOR PERSPECTIVES IN BIOLOGY
183
CURRENT OPINION IN CELL BIOLOGY
242
CURRENT OPINION IN STRUCTURAL BIOLOGY
413
EMBO JOURNAL
234
EMBO REPORTS
247
IMMUNOLOGY AND CELL BIOLOGY
38
JOURNAL OF BIOMEDICAL SCIENCE
233
JOURNAL OF CELL BIOLOGY
127
JOURNAL OF CELL COMMUNICATION AND SIGNALING
173
JOURNAL OF CELL SCIENCE
23
JOURNAL OF CELLULAR PHYSIOLOGY
211
MOLECULAR AND CELLULAR ENDOCRINOLOGY
480
MOLECULAR BIOLOGY OF THE CELL
410
MOLECULAR CANCER RESEARCH
116
NATURE CELL BIOLOGY
594
PIGMENT CELL & MELANOMA RESEARCH
45
SKELETAL MUSCLE
78
CELL BIOLOGY INTERNATIONAL
132
GENES TO CELLS
42
JOURNAL OF HISTOCHEMISTRY & CYTOCHEMISTRY
45
INFLAMMATION
495
BIOCHEMISTRY MOSCOW SUPPLEMENT SERIES A-MEMBRANE AND CELL BIOLOGY
130
NUCLEUS-INDIA
166
PROTEIN & CELL
130
HUMAN CELL
463
JOURNAL OF BIOENERGETICS AND BIOMEMBRANES
143
JOURNAL OF MOLECULAR HISTOLOGY
258
JOURNAL OF MUSCLE RESEARCH AND CELL MOTILITY
115
SCI Abstract
search
ALL
RECOMMENDED
+
KIAA1429 Silencing ameliorates osteosarcoma progression through promoting ferroptosis via Nrf2/NQO1 axis
Osteosarcoma (OS) is the most common primary malignant bone tumor. Recent insights into ferroptosis have opened new avenue...
Inflammation Research
comment
0
thumb_up
0
Microglial activation is inhibited by selective anti-seizure medications
To investigate the anti-inflammatory properties of anti-seizure medications (ASMs) administered to patients with drug-resi...
Inflammation Research
comment
0
thumb_up
0
Miconazole attenuates LPS-induced lung inflammation by modulating alveolar macrophage polarization via promoting lipid metabolic reprogramming
Pulmonary inflammation is closely associated with macrophage polarization and lipid metabolic reprogramming. Miconazole (M...
Inflammation Research
comment
0
thumb_up
0
Advances in fibroblast-based cardiac reprogramming in the treatment of heart disease
Due to population aging and a wide range of risk factors, coupled with the limited regenerative capacity of the myocardium...
Inflammation Research
comment
0
thumb_up
0
Impact of sepsis on bone marrow mesenchymal stem cells and its implications for hematopoiesis and immunosuppression
Septic patients often exhibit disruption of the normal hematopoiesis, leading to hematological abnormalities such as anaem...
Inflammation Research
comment
0
thumb_up
0
A systematic review of novel Phosphodiesterase-4 inhibitors in the treatment of psoriasis
Psoriasis is a chronic immune-mediated skin disease that significantly impacts patients’ quality of life due to its ...
Inflammation Research
comment
0
thumb_up
0
Bridging worlds: a narrative review of IL-17 at the crossroads of inflammation and thrombosis
Interleukin-17 (IL-17) has emerged as a key cytokine at the intersection of inflammation and thrombosis, potentially playi...
Inflammation Research
comment
0
thumb_up
0
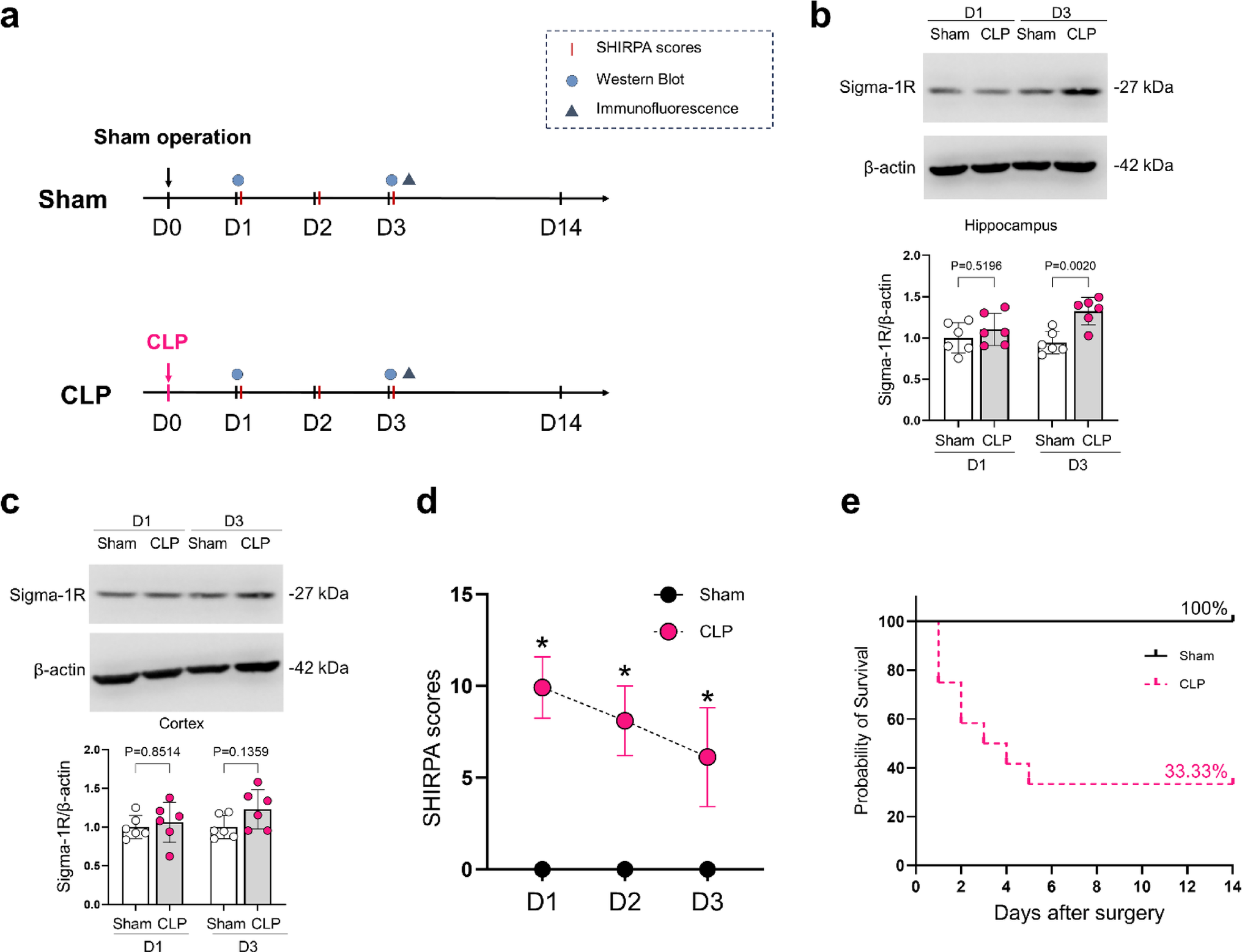
Sigma-1 receptor activation by PRE-084 attenuates sepsis-associated encephalopathy by targeting microglial p38 MAPK-mediated neuroinflammation and neuronal endoplasmic reticulum stress
Sepsis-Associated Encephalopathy (SAE) is a severe neurological complication of sepsis, where neuroinflammation plays a cr...
Inflammation Research
comment
0
thumb_up
0
Early hyperferritinemia in polytrauma: a biomarker of systemic inflammation and mortality risk in a multicenter cohort study
Severe polytrauma is one of the leading causes of death and disability worldwide. Hyperferritinemia is increasingly recogn...
Inflammation Research
comment
0
thumb_up
0
Mechanistic study on the inhibition of triple-negative breast cancer progression by LncRNA TFAP2A-AS1 through the regulation of miR-6892/PHGDH
The roles of long non-coding RNAs (lncRNAs) in the progression of various human tumors have been extensively studied. Howe...
Inflammation Research
comment
0
thumb_up
0
The role of absent in melanoma 2 (AIM2) in cardiovascular diseases
Cardiovascular diseases (CVDs) are a group of conditions that significantly affect human health and are among the leading ...
Inflammation Research
comment
0
thumb_up
0
Histamine regulates the activity and the expression of the Na/H exchanger (NHE)3 in human epithelial HK-2 cells
Investigate the potential role of histamine and its receptors on the functional expression of the sodium/hydrogen (Na+/H+)...
Inflammation Research
comment
0
thumb_up
0
Reprogramming immunity with itaconate: metabolic mechanisms and therapeutic perspectives
Itaconate, a mitochondrial metabolite generated from cis-aconitate via IRG1 (ACOD1), has emerged as a key immunometabolic ...
Inflammation Research
comment
0
thumb_up
0
Cannabinoids in preclinical research of sepsis: a scoping review
Sepsis is a global health problem that ends millions of lives and costs billions of dollars in treatment and management ev...
Inflammation Research
comment
0
thumb_up
0
Forced polarisation of microglia by IL-13 is modified by inflammatory and microenvironmental context
Traumatic spinal cord injury (SCI) is a severe clinical challenge, often leading to long-term sensory, motor, and autonomi...
Inflammation Research
comment
0
thumb_up
0
Mechanism of action of M-XQLD treatment for asthma: role of STARD13 in Th17 suppression
Xiaoqinglong Decoction (XQLD) is a traditional oriental medicine. Modified- Xiaoqinglong Decoction (M-XQLD) was establishe...
Inflammation Research
comment
0
thumb_up
0
The impact of aspirin on PD-L1 expression and alteration of M2 polarization in non-small cell lung cancer
Although aspirin is one of the best characterized drugs for the therapeutic effects on coagulation and inflammation, there...
Inflammation Research
comment
0
thumb_up
0
Tuberculosis-infected macrophage exosomal miR-125b-5p induces osteoporosis by targeting IGF2 through the PI3K/AKT pathway
Tuberculosis (TB) is a major infectious disease that can lead to systemic complications, including osteoporosis, particula...
Inflammation Research
comment
0
thumb_up
0
A pain from the nose to the head: neurological commitment during long COVID
Long COVID is a debilitating illness with multi-systemic symptoms that affects at least 10% of individuals who have had CO...
Inflammation Research
comment
0
thumb_up
0
IL-33, a neutrophil extracellular trap-related gene involved in the progression of diabetic kidney disease
Chronic inflammation is well recognized as a key factor related to renal function deterioration in patients with diabetic ...
Inflammation Research
comment
0
thumb_up
0
Mechanisms of mitochondrial damage-associated molecular patterns associated with inflammatory response in cardiovascular diseases
Cardiovascular diseases (CVDs) continue to be a substantial global healthcare burden despite considerable progress in ther...
Inflammation Research
comment
0
thumb_up
0
Mitochondrial dysfunction is a major cause of thromboinflammation and inflammatory cell death in critical illnesses
Mitochondria generate the adenosine triphosphate (ATP) necessary for eukaryotic cells, serving as their primary energy sup...
Inflammation Research
comment
0
thumb_up
0
The role of mTOR activation in steroid-resistant asthma: insights from particulate matter-induced mouse model and patient studies
Particulate matter (PM) exposure has been proposed as one of the causes of steroid resistance. However, studies investigat...
Inflammation Research
comment
0
thumb_up
0
IL-8 promotes pyroptosis through ERK pathway and mediates glucocorticoid resistance in chronic rhinosinusitis with nasal polyps
This study seeks to elucidate the role and molecular mechanisms of IL-8 in nasal epithelial cell pyroptosis and its impact...
Inflammation Research
comment
0
thumb_up
0
IL-35 modulates Tfh2 and Tfr cell balance to alleviate allergic rhinitis
Allergic rhinitis (AR) represents a persistent inflammatory condition affecting the upper respiratory tract, characterized...
Inflammation Research
comment
0
thumb_up
0
The role of NLRP3 inflammasome-mediated pyroptosis in astrocytes during hyperoxia-induced brain injury
Hyperoxia-induced brain injury is a severe neurological complication that is often accompanied by adverse long-term progno...
Inflammation Research
comment
0
thumb_up
0
Pericytes mediate neuroinflammation via Fli-1 in endotoxemia and sepsis in mice
Sepsis-associated encephalopathy (SAE) often results from neuroinflammation. Recent studies have shown that brain platelet...
Inflammation Research
comment
0
thumb_up
0
Endocan as a marker of endotheliitis in COVID-19 patients: modulation by veno-venous extracorporeal membrane oxygenation, arterial hypertension and previous treatment with renin–angiotensin–aldosterone system inhibitors
Endocan has been scarcely explored in COVID-19, especially regarding its modulation by veno-venous extracorporeal membrane...
Inflammation Research
comment
0
thumb_up
0
The role of celastrol in inflammation and diseases
Celastrol is one of the main active ingredients extracted from the plant Tripterygium wilfordii Hook F. A growing number o...
Inflammation Research
comment
0
thumb_up
0
Alginate-polylysine-alginate (APA) microencapsulated transgenic human amniotic epithelial cells ameliorate fibrosis in hypertrophic scars
Hypertrophic scar (HS) is a severe skin fibrosis. Transplanting stem cells carrying anti-fibrotic cytokine genes, like int...
Inflammation Research
comment
0
thumb_up
0
Load More
Modal title
×
Modal title
×
Share
Login
Global News and Health Forum
Join Now!
Member Login
Remember me
Forgot password?
Or using
Linkedin